Using Open Recognition to Map Real-World Skills and Attributes
Part 2: Building the workflow and platform
In our previous post, we outlined a different way to do recognition. It’s a way which democratises the means of credentialing, and values each human as a part of community networks. Go and read that first, if you haven’t already.

Context
The original plan for Part 2 of this series was to show a real-world example of completing the last three steps of a 10-step process, namely:
- Come up with the metadata for Open Badges based on your skills
- Create badges using an online platform
- Ask contacts to endorse your badges
However, after several conversations with badging platforms, we’re still a little early for that. Although they have plans for adopting v3 of the Open Badges standard, most are not currently planning to use it in the way we’re discussing in this series of posts.
Workflow
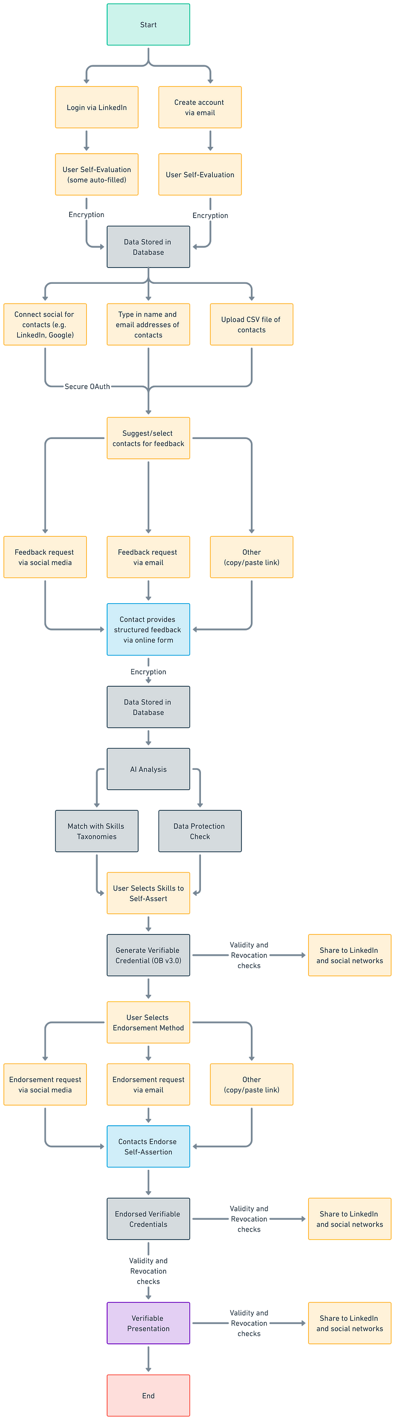
We see a need for a platform that aids individuals in identifying their skills and attributes, supported by their networks and communities. Mapping these attributes against relevant skills taxonomies can make them visible and endorsable, turning them into a form of ‘currency’.
One of the people we spoke to asked how we would build the system we envisage. We’ve come up with the following workflow (v0.1) to show how that might work technically, and below that there are wireframes showing a basic user journey.

One important thing to note is that by creating a standardised workflow, even the most introverted person with the smallest network can still find value in the approach.
A default process, customisable for endorsements, can boost user confidence, as not all are comfortable seeking endorsements.
Platform
The basic wireframes below show the first part of the workflow and how the individual would get started.
(Note: in this example we’re providing basic wireframes for the simplest version of the workflow)
User onboarding
Users sign up, answer three questions, and provide contact details for feedback. Once done, the system emails the contacts for their input.

Feedback
Contacts are asked to answer three questions similar to those posed to the user.

Synthesised Results
Users review their results, synthesised by AI. They then map their attributes against skills taxonomies of their choice.

Request for Endorsement
The next step is for the user to choose which of their attributes they’d like to have endorsed. They can then personalise an endorsement request to their contacts.

The system then emails contacts again, asking if they’re willing to endorse those specific attributes.

If they consent, then they are asked which attributes they would like to endorse.

They can also optionally choose to provide written or multimedia evidence.

Verified Profile
Users complete their verified profile, which can include any evidence provided by their contacts.

This verified profile can be shared online and updated over time. This includes the attributes, endorsements, and evidence it contains.
Conclusion
The possibilities for this kind of approach are far-reaching, as it brings a human-centric approach to credentialing. As you can see by comparing the flowchart and the wireframes, although there are some reasonably-complex things happening behind the scenes, what is presented to the user is relatively simple and straightforward.
In this post, we’ve outlined the benefits to end users. But there are also benefits to endorsers (who could themselves earn a badges). Perhaps that’s the subject for another blog post…
We would like someone to build this workflow. If you have the money, talent, or time, please get in touch: hello@weareopen.coop
Discussion